TOPICS

トピックス

新製品紹介:パワーマネージメント(降圧DC/DCコンバータ)

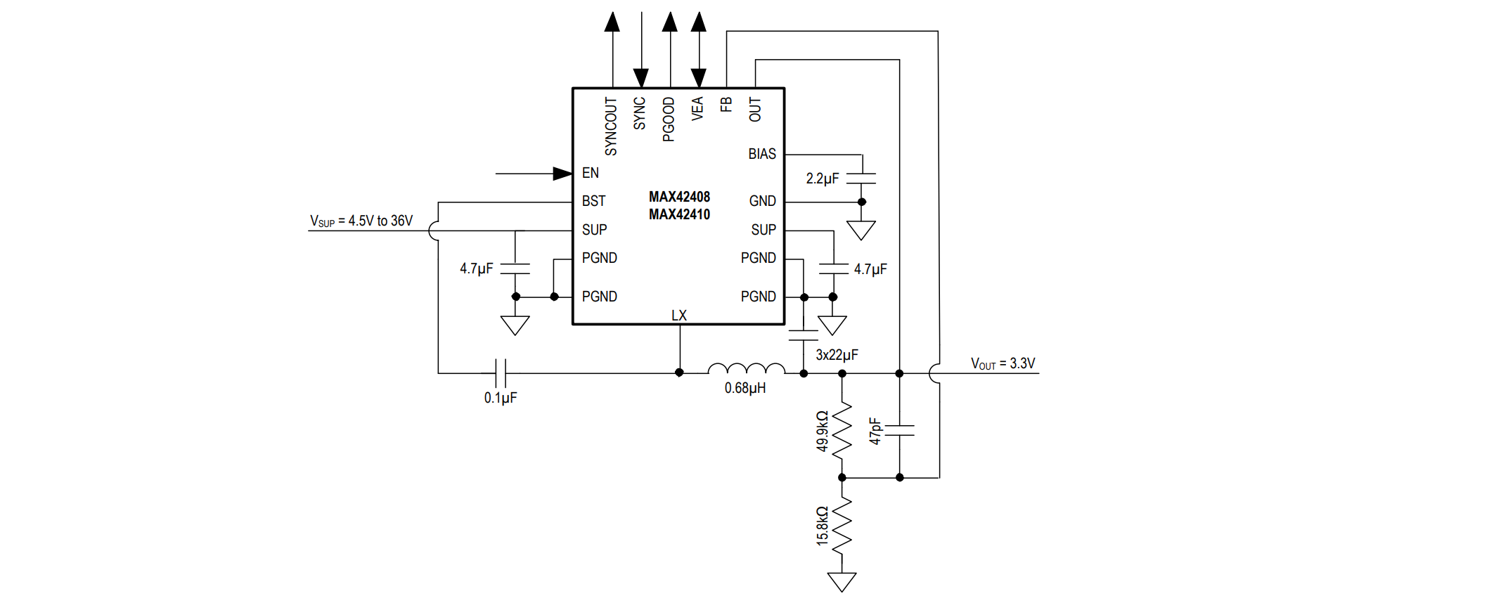
画像1:MAX42408/MAX42410のアプリケーション回路図(Single Phase)

画像2:MAX42408/MAX42410のアプリケーション回路図(Dual Phase)

画像3:MAX42408/MAX42410の効率特性図(代表値、TA=25℃)

画像4:MAX42408/MAX42410の
ピンコンフィギュレーション

画像5:MAX42410の評価キット

画像6:MAX424XXシリーズ製品のラインナップ

MAX42408/MAX42410は、ハイサイドおよびローサイドスイッチを内蔵した高集積同期整流降圧コンバータです。これらのICは、4.5V〜36Vの入力電圧で最大8A/10Aを供給します。MAX42408/MAX42410は、99%のデューティサイクルで動作するドロップアウトモードで動作できるため、産業用アプリケーションに最適です。低消費電力、超小型のアプリケーションを対象とした高効率でフル機能の電源です。

MAX42408/MAX42410は、プログラム可能な出力電圧オプションを提供します。1.5MHzおよび400kHzの高スイッチング周波数オプションによって、外付け部品の小型化と出力リップルの低減が可能です。SYNC入力の設定により、強制PWMモード、超低静止電流のスキップ・モード、および外部クロック同期 の3つのモードが可能になり、性能を最適化できます。

これらのデバイスの特長としてデュアルーフェーズ(2つのスイッチング位相)機能を備えており、最大20Aの設計が可能です。2つのICはコントローラ側とターゲット側として構成され、それぞれのスイッチング位相は180°ずれて動作し、ダイナミック・カレント・シェアリングが可能です。

パッケージは3.5mmx3.75mm 小型17ピンFC2QFNパッケージになります。MAX42405/MAX42406(5A,6A)の製品ファミリーとピンコンパチです。


製品の特長

  ・小型ソリューションサイズの高電力DC/DCコンバータ
   ・入力電圧範囲:4.5V~36V
   ・FET内蔵、同期整流DC-DCコンバータ
   ・8A/10Aの最大出力電流
   ・400kHzおよび1.5MHzの固定周波数オプション
   ・固定ソフトスタート時間
     ・2.5ms (400KHzの場合)、3.5ms (1.5MHzの場合)
   ・最小オン時間:34ns
   ・プログラマブル出力電圧
     ・0.8V〜10V(400kHzの場合)、0.8V〜6V(1.5MHzの場合)
   ・対称的でバランスの取れたSUPおよびPGNDピン配置により、EMI性能を向上
   ・放熱特性を高めた17ピンFC2QFNパッケージ(3.5mm x 3.75mm)

  ・すべての負荷範囲で高効率
   ・静止電流:10μA (スキップ・モード時)
   ・効率:最大95.6% (12VIN/3.3VOUT/400kHz時)、最大93.9% (12VIN/3.3VOUT/1.5MHz時)
  ・最大20Aの負荷能力を持つデュアル-フェーズ動作
   ・周波数同期入力/出力、コントローラとターゲット間の位相は180°ずれ、ダイナミック・カレント・シェアリング
  ・強制PWMおよびスキップモード動作
  ・低ドロップアウト電圧で99%デューティサイクル動作
  ・パワーグッド・インジケータ
  ・過熱および短絡保護
  ・温度範囲:-40°C〜+125°C
 ・フットプリントはMAX42405/MAX42406互換

アプリケーション例

 ・ポイントオブロード
 ・産業オートメーション
 ・分散型DC電源システム



詳細に関してはアナログデバイセズ社のデータシートをご確認ください。
https://www.analog.com/jp/products/max42408.html#product-overview
https://www.analog.com/jp/products/max42410.html#product-overview

RECRUIT

一緒に働ける仲間を募集中!

半導体流通市場も大きく広がっていき、さらに成長を続けています。
自分の能力を存分に発揮したいという方、
エレクトロニクス分野で活躍したい方 企業家・事業化精神に
あふれた方、想いにお応えできるフィールドがあります。

CONTACT US

製品に関するお問合せ

製品の他にも、サービスに関する事、PRに関するご質問等、
承っております。みなさまからのお問合せについては、
以下の窓口よりお受けしております。
お気軽にご連絡ください。

EMAIL NEWS

Eメールニュース購読者募集中!

新規取扱い製品や新製品など、アロー・エレクトロニクス・ジャパン株式会社の最新情報をお届け!

pageTop

© 2026 Arrow Electronics Japan KK. All Rights Reserved